This is part of the online course Statistical Genomics Analysis (SGA)
This chapter builds upon the introductory
course to mixed models for proteomics data analysis. We will here
cover more advanced concepts using msqrob2. To illustrate
these advanced concepts, we will use the spike-in study published by
Huang et al. (2020). We chose this data
set because:
msqrob2 to model this
variability.Labelling strategies in mass spectrometry (MS)-based proteomics enhance sample throughput by enabling the acquisition of multiple samples within a single run. The labelling strategy that allows the highest multiplexing is the tandem mass tag (TMT) labelling and will be the focus of the current tutorial.
TMT-based workflow highly overlap with label-free workflows. However, TMT-based workflows have an additional sample preparation step, where the digested peptides from each sample are labelled with a TMT reagent and samples with different TMT reagents are pooled in a single TMT mixture. The signal processing is also slightly affected since the quantification no longer occurs in the MS1 space but at the MS2 level. It is important to understand that TMT reagent are isobaric, meaning that the same peptide with different TMT labels will have the same mass for the intact ion, as recorded during MS1. However, the TMT fragments that are released upon fragmentation during MS2, also called TMT reporter ions, have label-specific masses. The TMT fragments have an expected mass and are distributed in a low-mass range of the MS2 space. The intensity of each TMT fragment is directly proportional to the peptide quantity in the original sample before pooling. The TMT fragment intensities measured during MS2 are used as quantitative data. The higher mass range contains the peptide fragments that compose the peptide fingerprint, similarly to LFQ. This data range is therefore used for peptide identification. Interestingly, the peptide fingerprint originates from the same peptide across multiple samples. This leads to a signal boost for low abundant peptides and hence should improve data sensitivity and consistency.
Overview of an TMT-based proteomics workflow.
The analysis of TMT-based proteomics data shares the same challenges as the data analysis challenges for LFQ:
The data set used in this chapter is a spike-in experiment (PXD0015258) published by Huang et al. (2020). It consists of controlled mixtures with known ground truth. UPS1 peptides at concentrations of 500, 333, 250, and 62.5 fmol were spiked into 50 g of SILAC HeLa peptides, each in duplicate. These concentrations form a dilution series of 1, 0.667, 0.5, and 0.125 relative to the highest UPS1 peptide amount (500 fmol). A reference sample was created by combining the diluted UPS1 peptide samples with 50g of SILAC HeLa peptides. All dilutions and the reference sample were prepared in duplicate, resulting in a total of ten samples. These samples were then treated with TMT10-plex reagents and combined before LC-MS/MS analysis. This protocol was repeated five times, each with three technical replicates, totaling 15 MS runs.
We will start from the PSM data generated by Skyline and infer protein-level differences between samples. To achieve this goal, we will apply an msqrob2TMT workflow, a data processing and modelling workflow dedicated to the analysis of TMT-based proteomics datasets. We will demonstrate how the workflow can highlight the spiked-in proteins. Before delving into the analysis, let us prepare our computational environment.
We load the msqrob2 package, along with additional
packages for data manipulation and visualisation.
We also configure the parallelisation framework.
The data have been deposited by the authors in the
MSV000084264 MASSiVE repository, but we will retrieve the
time stamped data from our Zenodo repository. We
need 2 files: the Skyline identification and quantification table
generated by the authors and the sample annotation files.
To facilitate management of the files, we download the required files
using the BiocFileCache package. The chunk below will take
some time to complete the first time you run it as it needs to download
the (large) file locally, but will fetch the local copy the following
times.
library("BiocFileCache")
bfc <- BiocFileCache()
psmFile <- bfcrpath(bfc, "https://zenodo.org/records/14767905/files/spikein1_psms.txt?download=1")
annotFile <- bfcrpath(bfc, "https://zenodo.org/records/14767905/files/spikein1_annotations.csv?download=1")Now the files are downloaded, we can load the two tables.
An MS experiment generates spectra. Each MS2 spectra are used to infer the peptide identity thanks to a search engine. When an observed spectrum is matched to a theoretical peptide spectrum, we have a peptide-to-spectrum match (PSM). The identification software compiles all the PSMs inside a table. Hence, the PSM data is the lowest possible level to perform data modelling.
Each row in the PSM data table contains information for one PSM (the
table below shows the first 6 rows). The columns contains various
information about the PSM, such as the peptide sequence and charge, the
quantified value, the inferred protein group, the measured and predicted
retention time and precursor mass, the score of the match, … In the case
of TMT data, the quantification values are provides in multiple columns
(start with "Abundance."), one for each TMT label.
Regardless of TMT or LFQ experiments, the PSM table stacks the
quantitative values from samples in different runs below each other.
| Checked | Confidence | Identifying.Node | PSM.Ambiguity | Annotated.Sequence | Modifications | Marked.as | X..Protein.Groups | X..Proteins | Master.Protein.Accessions | Master.Protein.Descriptions | Protein.Accessions | Protein.Descriptions | X..Missed.Cleavages | Charge | DeltaScore | DeltaCn | Rank | Search.Engine.Rank | m.z..Da. | MH…Da. | Theo..MH…Da. | DeltaM..ppm. | Deltam.z..Da. | Activation.Type | MS.Order | Isolation.Interference…. | Average.Reporter.S.N | Ion.Inject.Time..ms. | RT..min. | First.Scan | Spectrum.File | File.ID | Abundance..126 | Abundance..127N | Abundance..127C | Abundance..128N | Abundance..128C | Abundance..129N | Abundance..129C | Abundance..130N | Abundance..130C | Abundance..131 | Quan.Info | Ions.Score | Identity.Strict | Identity.Relaxed | Expectation.Value | Percolator.q.Value | Percolator.PEP |
|---|---|---|---|---|---|---|---|---|---|---|---|---|---|---|---|---|---|---|---|---|---|---|---|---|---|---|---|---|---|---|---|---|---|---|---|---|---|---|---|---|---|---|---|---|---|---|---|---|---|
| False | High | Mascot (O4) | Unambiguous | [K].gFQQILAGEYDHLPEQAFYMVGPIEEAVAk.[A] | N-Term(TMT6plex); K30(TMT6plex) | 1 | 1 | P06576 | ATP synthase subunit beta, mitochondrial OS=Homo sapiens GN=ATP5B PE=1 SV=3 | P06576 | ATP synthase subunit beta, mitochondrial OS=Homo sapiens GN=ATP5B PE=1 SV=3 | 0 | 3 | 1.0000 | 0 | 1 | 1 | 1270.3249 | 3808.960 | 3808.966 | -1.51 | -0.00192 | CID | MS2 | 47.955590 | 8.7 | 50.000 | 212.2487 | 112815 | 161117_SILAC_HeLa_UPS1_TMT10_Mixture1_03.raw | F1 | 2548.326 | 3231.929 | 2760.839 | 4111.639 | 3127.254 | 1874.163 | 2831.423 | 2298.401 | 3798.876 | 3739.067 | NA | 90 | 28 | 21 | 0.0000000 | 0 | 0.0000140 | |
| False | High | Mascot (K2) | Unambiguous | [R].qYPWGVAEVENGEHcDFTILr.[N] | N-Term(TMT6plex); C15(Carbamidomethyl); R21(Label:13C(6)15N(4)) | 1 | 1 | Q16181 | Septin-7 OS=Homo sapiens GN=SEPT7 PE=1 SV=2 | Q16181 | Septin-7 OS=Homo sapiens GN=SEPT7 PE=1 SV=2 | 0 | 3 | 1.0000 | 0 | 1 | 1 | 920.4493 | 2759.333 | 2759.332 | 0.31 | 0.00028 | CID | MS2 | 9.377507 | 8.1 | 3.242 | 164.7507 | 87392 | 161117_SILAC_HeLa_UPS1_TMT10_Mixture3_03.raw | F5 | 22861.765 | 25817.946 | 23349.498 | 29449.609 | 25995.929 | 22955.769 | 30578.971 | 30660.488 | 38728.853 | 25047.280 | NA | 76 | 24 | 17 | 0.0000001 | 0 | 0.0000003 | |
| False | High | Mascot (K2) | Unambiguous | [R].dkPSVEPVEEYDYEDLk.[E] | N-Term(TMT6plex); K2(Label); K17(Label) | 1 | 1 | Q9Y450 | HBS1-like protein OS=Homo sapiens GN=HBS1L PE=1 SV=1 | Q9Y450 | HBS1-like protein OS=Homo sapiens GN=HBS1L PE=1 SV=1 | 1 | 3 | 0.9730 | 0 | 1 | 1 | 920.1605 | 2758.467 | 2758.461 | 2.08 | 0.00192 | CID | MS2 | 38.317050 | 17.8 | 13.596 | 143.4534 | 74786 | 161117_SILAC_HeLa_UPS1_TMT10_Mixture3_03.raw | F5 | 25504.083 | 27740.450 | 25144.974 | 25754.579 | 29923.176 | 34097.637 | 31650.255 | 27632.692 | 23886.881 | 35331.092 | NA | 74 | 30 | 23 | 0.0000004 | 0 | 0.0000010 | |
| False | High | Mascot (F2) | Selected | [R].hEHQVMLmr.[Q] | N-Term(TMT6plex); M8(Oxidation); R9(Label:13C(6)15N(4)) | 1 | 1 | Q15233 | Non-POU domain-containing octamer-binding protein OS=Homo sapiens GN=NONO PE=1 SV=4 | Q15233 | Non-POU domain-containing octamer-binding protein OS=Homo sapiens GN=NONO PE=1 SV=4 | 0 | 4 | 0.5250 | 0 | 1 | 1 | 359.6898 | 1435.737 | 1435.738 | -0.04 | -0.00002 | CID | MS2 | 21.390040 | 36.5 | 50.000 | 21.6426 | 6458 | 161117_SILAC_HeLa_UPS1_TMT10_Mixture4_02.raw | F10 | 13493.228 | 14674.490 | 11187.900 | 12831.495 | 13839.426 | 12441.353 | 13450.885 | 14777.844 | 13039.995 | 12057.121 | NA | 40 | 25 | 18 | 0.0003351 | 0 | 0.0001175 | |
| False | High | Mascot (K2) | Unambiguous | [R].dNLTLWTADNAGEEGGEAPQEPQS.[-] | N-Term(TMT6plex) | 1 | 1 | P31947 | 14-3-3 protein sigma OS=Homo sapiens GN=SFN PE=1 SV=1 | P31947 | 14-3-3 protein sigma OS=Homo sapiens GN=SFN PE=1 SV=1 | 0 | 3 | 1.0000 | 0 | 1 | 1 | 920.0943 | 2758.268 | 2758.264 | 1.53 | 0.00141 | CID | MS2 | 0.000000 | 16.7 | 6.723 | 174.1863 | 92950 | 161117_SILAC_HeLa_UPS1_TMT10_Mixture3_03.raw | F5 | 64582.786 | 50576.417 | 47126.037 | 56285.129 | 46257.310 | 52634.885 | 49716.850 | 60660.574 | 55830.488 | 40280.577 | NA | 38 | 21 | 14 | 0.0002153 | 0 | 0.0000138 | |
| False | High | Mascot (K2) | Unambiguous | [R].aLVAIGTHDLDTLSGPFTYTAk.[R] | N-Term(TMT6plex); K22(Label) | 1 | 1 | Q9NSD9 | Phenylalanine–tRNA ligase beta subunit OS=Homo sapiens GN=FARSB PE=1 SV=3 | Q9NSD9 | Phenylalanine–tRNA ligase beta subunit OS=Homo sapiens GN=FARSB PE=1 SV=3 | 0 | 3 | 0.9783 | 0 | 1 | 1 | 919.8502 | 2757.536 | 2757.532 | 1.48 | 0.00136 | CID | MS2 | 30.619960 | 26.7 | 8.958 | 176.4863 | 94294 | 161117_SILAC_HeLa_UPS1_TMT10_Mixture3_03.raw | F5 | 35404.709 | 31905.852 | 30993.941 | 36854.351 | 37506.001 | 25703.444 | 38626.598 | 35447.942 | 33788.409 | 32031.516 | NA | 46 | 29 | 22 | 0.0002060 | 0 | 0.0000720 |
There is a peculiarity with the dataset: the spectra have been identified with 2 nodes. In one node, the authors searched the SwissProt database for proteins with static modifications related to the metabolic labelling, in the other node they searched the Sigma_UPS protein database without these static modifications. However, some spectra were identified by both nodes leading to duplicate PSMs. We here remove these duplicated PSMs that are identification artefacts.
duplicatesQuants <- duplicated(psms[, qcols]) | duplicated(psms[, qcols], fromLast = TRUE)
psms <- psms[!duplicatesQuants, ]We will also subset the data set to reduce computational costs. If you want to run the analysis on the full data set, you can skip this code chunk. The subsetting will keep all UPS proteins, known to be differentially abundant by experimental design, and we will keep 500 background proteins known to be unchanged across condition.
allProteins <- unique(psms$Protein.Accessions)
upsProteins <- grep("ups", allProteins, value = TRUE)
helaProteins <- grep("ups", allProteins, value = TRUE, invert = TRUE)
set.seed(1234)
keepProteins <- c(upsProteins, sample(helaProteins, 500))
psms <- psms[psms$Protein.Accessions %in% keepProteins, ]Each row in the annotation table contains information about one sample. The columns contain various descriptors about the sample, such as the name of the sample or the MS run, the treatment (here the spike-in condition), the lab that acquired the sample or any other biological or technical information that may impact the data quality or the quantification. Without an annotation table, no analysis can be performed. The annotation table used in this tutorial has been generated by the authors.
We perform a little cleanup for concise output, and rename the
Channel column to Label because it contains
information about the TMT label used.
coldata <- coldata[, c("Run", "Channel", "Condition", "Mixture", "TechRepMixture")]
coldata$File.Name <- coldata$Run
coldata$Run <- sub("^.*(Mix.*).raw", "\\1", coldata$Run)
colnames(coldata)[2] <- "Label"| Run | Label | Condition | Mixture | TechRepMixture | File.Name |
|---|---|---|---|---|---|
| Mixture1_01 | 126 | Norm | Mixture1 | 1 | 161117_SILAC_HeLa_UPS1_TMT10_Mixture1_01.raw |
| Mixture1_01 | 127N | 0.667 | Mixture1 | 1 | 161117_SILAC_HeLa_UPS1_TMT10_Mixture1_01.raw |
| Mixture1_01 | 127C | 0.125 | Mixture1 | 1 | 161117_SILAC_HeLa_UPS1_TMT10_Mixture1_01.raw |
| Mixture1_01 | 128N | 0.5 | Mixture1 | 1 | 161117_SILAC_HeLa_UPS1_TMT10_Mixture1_01.raw |
| Mixture1_01 | 128C | 1 | Mixture1 | 1 | 161117_SILAC_HeLa_UPS1_TMT10_Mixture1_01.raw |
| Mixture1_01 | 129N | 0.125 | Mixture1 | 1 | 161117_SILAC_HeLa_UPS1_TMT10_Mixture1_01.raw |
We use readQFeatures() to create a
QFeatures object. Since we start from the PSM-level data,
the approach is somewhat more elaborate. You can find an illustrated
step-by-step guide in the QFeatures
vignette. First, recall that every quantitative column in the PSM
table contains information for multiple runs. Therefore, the function
split the table based on the run identifier, given by the
runCol argument (for Skyline, that identifier is contained
in Spectrum.File). So, the QFeatures object
after import will contain as many sets as there are runs. Next, the
function links the annotation table with the PSM data. To achieve this,
the annotation table must contain a runCol column that
provides the run identifier in which each sample has been acquired, and
this information will be used to match the identifiers in the
Spectrum.File column of the PSM table. The annotation table
must also contain a quantCols column that tells the
function which column in the PSM table contains the quantitative
information for a given sample. In this case, the quantCols
depend on
coldata$runCol <- coldata$File.Name
coldata$quantCols <- paste0("Abundance..", coldata$Label)
(spikein <- readQFeatures(
psms, colData = coldata,
runCol = "Spectrum.File",
quantCols = qcols
))## An instance of class QFeatures (type: bulk) with 15 sets:
##
## [1] 161117_SILAC_HeLa_UPS1_TMT10_Mixture1_01.raw: SummarizedExperiment with 1905 rows and 10 columns
## [2] 161117_SILAC_HeLa_UPS1_TMT10_Mixture1_02.raw: SummarizedExperiment with 1902 rows and 10 columns
## [3] 161117_SILAC_HeLa_UPS1_TMT10_Mixture1_03.raw: SummarizedExperiment with 1952 rows and 10 columns
## ...
## [13] 161117_SILAC_HeLa_UPS1_TMT10_Mixture5_01.raw: SummarizedExperiment with 1919 rows and 10 columns
## [14] 161117_SILAC_HeLa_UPS1_TMT10_Mixture5_02.raw: SummarizedExperiment with 1909 rows and 10 columns
## [15] 161117_SILAC_HeLa_UPS1_TMT10_Mixture5_03.raw: SummarizedExperiment with 1844 rows and 10 columns
We now have a QFeatures object with 15 sets, each
containing data associated with an MS run. The name of each set is
defined by the name of the corresponding file name of the run, which is
unnecessarily long. We simplify the set names, although this step is
optional and only meant to improve the clarity of the output.
## This is optional
names(spikein) <- sub("^.*(Mix.*).raw", "\\1", names(spikein))
(inputNames <- names(spikein))## [1] "Mixture1_01" "Mixture1_02" "Mixture1_03" "Mixture2_01" "Mixture2_02"
## [6] "Mixture2_03" "Mixture3_01" "Mixture3_02" "Mixture3_03" "Mixture4_01"
## [11] "Mixture4_02" "Mixture4_03" "Mixture5_01" "Mixture5_02" "Mixture5_03"
We will follow a similar data processing workflow as before.
Any zero value needs to be encoded by a missing value.
Log2-transformation solves the heteroskedasticity issue, but also provides a scale that directly relates to biological interpretation.
We remove the reference samples since msqrob2 workflows
do not use reference normalisation.
Filtering removes low-quality and unreliable PSMs that would
otherwise introduce noise and artefacts in the data. Conceptually, PSM
filtering is identical to peptide filtering, but we will here apply
filtering criteria for which some are not readily available in the data.
Therefore, we will add custom filtering variable to the
rowData that will then be used with
filterFeatures(). This provides an ideal use case to
demonstrate the customisation of a filtering workflow.
The background proteins originate from HeLa cells, which also contain UPS proteins. The background UPS proteins and the spiked-in UPS proteins differ in metabolic labelling, so we should be able to distinguish them. We used the PSM-level data searched with mascot, as provided by the MSstatsTMT authors who used two mascot identification nodes. In one node they searched the SwissProt database for proteins with static modifications related to the metabolic labelling, in the other node they searched the Sigma_UPS protein database without these static modifications. Ideally, this should separate the spiked-in UPS proteins and the UPS proteins from the HeLa cells, however, this is not always the case. The SwissProt search is expected to return peptide-spectrum matches (PSMs) for all proteins, including non-UPS HeLa, UPS HeLa, and spike-in UPS proteins. Conversely, the Sigma_UPS search is expected to return PSMs exclusively for spike-in UPS proteins. However, a PSM that matches a UPS protein in the SwissProt search but is not identified as such in the Sigma_UPS search could either correctly originate from a HeLa protein or represent a spiked-in UPS protein that was not recognised as such in the Sigma_UPS search. Additionally, there are ambiguous PSMs that are not matched to a UPS protein in the HeLa search but are matched to a UPS protein in the SwissProt search. To address this, we exclude these ambiguous proteins from the analysis.
To define the amibiguous PSMs, we retrieve the PSM annotations from
the rowData and create a new colum indicating whether a PSM
belongs to a UPS protein or not, based on the protein SwissProt
identifiers. For this, we apply a custom filtering worklow:
rowData
information in a single table. We will apply the filter on theMarked.as column), and inversely.## 2a.
rowdata$isUps <- "no"
isUpsProtein <- grepl("ups", rowdata$Protein.Accessions)
rowdata$isUps[isUpsProtein] <- "yes"
## 2b.
rowdata$isUps[!isUpsProtein & grepl("UPS", rowdata$Marked.as)] <- "amb"
rowdata$isUps[isUpsProtein & !grepl("UPS", rowdata$Marked.as)] <- "amb"rowData of the different
sets. This means that the single table with rowData
information needs to be split by each set. split() will
produce a named list of tables and each table will be iteratively
inserted as rowData of the set.filterFeatures() using the new information from the
rowData. We specify keep = TRUE because the
input sets (before log-transformation) do not contain the filtering
variable, so we tell the function to keep all PSMs for the sets that
don’t have the variable isUps.Next, we remove PSMs that could not be mapped to a protein or that
map to multiple proteins, i.e. a protein group. For the latter, the
protein identifier contains multiple identifiers separated by a
;). This information is readily available in the
rowData, so there is no need for a custom filtering.
We also remove peptide ions that map to a different protein depending on the run. Again, this requires a custom filtering and we apply the same filtering workflow as above.
## 1. Collect data
rowdata <- rbindRowData(spikein, logNames)
## 2. Compute new variable
rowdata <- data.frame(rowdata) |>
group_by(Annotated.Sequence, Charge) |>
mutate(nProtsMapped = length(unique(Protein.Accessions)))
## 3. Reinsert in the rowData
rowData(spikein) <- split(rowdata, rowdata$assay)
## 4. Apply the filter
spikein <- filterFeatures(spikein, ~ nProtsMapped == 1, keep = TRUE)We also remove proteins that can only be found in one run as such proteins may not be trustworthy. In this case,
## 1. Collect data
rowdata <- rbindRowData(spikein, logNames)
## 2. Compute new variable
rowdata <- data.frame(rowdata) |>
group_by(Protein.Accessions) |>
mutate(nRuns = length(unique(assay)))
## 3. Reinsert in the rowData
rowData(spikein) <- split(rowdata, rowdata$assay)
## 4. Apply the filter
spikein <- filterFeatures(spikein, ~ nRuns > 1, keep = TRUE)Finally, peptide ions that were identified with multiple PSMs in a run are collapsed to the PSM with the highest summed intensity over the TMT labels, a strategy that is also used by MSstats.
This filtering requires a more complex workflow because it mixes
information from the rowData (to obtain ion identities)
with quantitative data (to obtain PSM intensity ranks). We therefore
compute the filtering variable for every set iteratively:
rowData for the current set.ionID.rowSums for each ion.psmRank that ranks the PSMs for
each ion identifier based on the summed intensity.rowData.for (i in logNames) { ## for each set of interest
rowdata <- rowData(spikein[[i]]) ## 1.
rowdata$ionID <- paste0(rowdata$Annotated.Sequence, rowdata$Charge) ## 2.
rowdata$rowSums <- rowSums(assay(spikein[[i]]), na.rm = TRUE) ## 3.
rowdata <- data.frame(rowdata) |>
group_by(ionID) |>
mutate(psmRank = rank(-rowSums)) ## 4.
rowData(spikein[[i]]) <- DataFrame(rowdata) ## 5.
}For each ion that maps to multiple PSMs, we keep the PSM with the highest summed intensity, that is that ranks first.
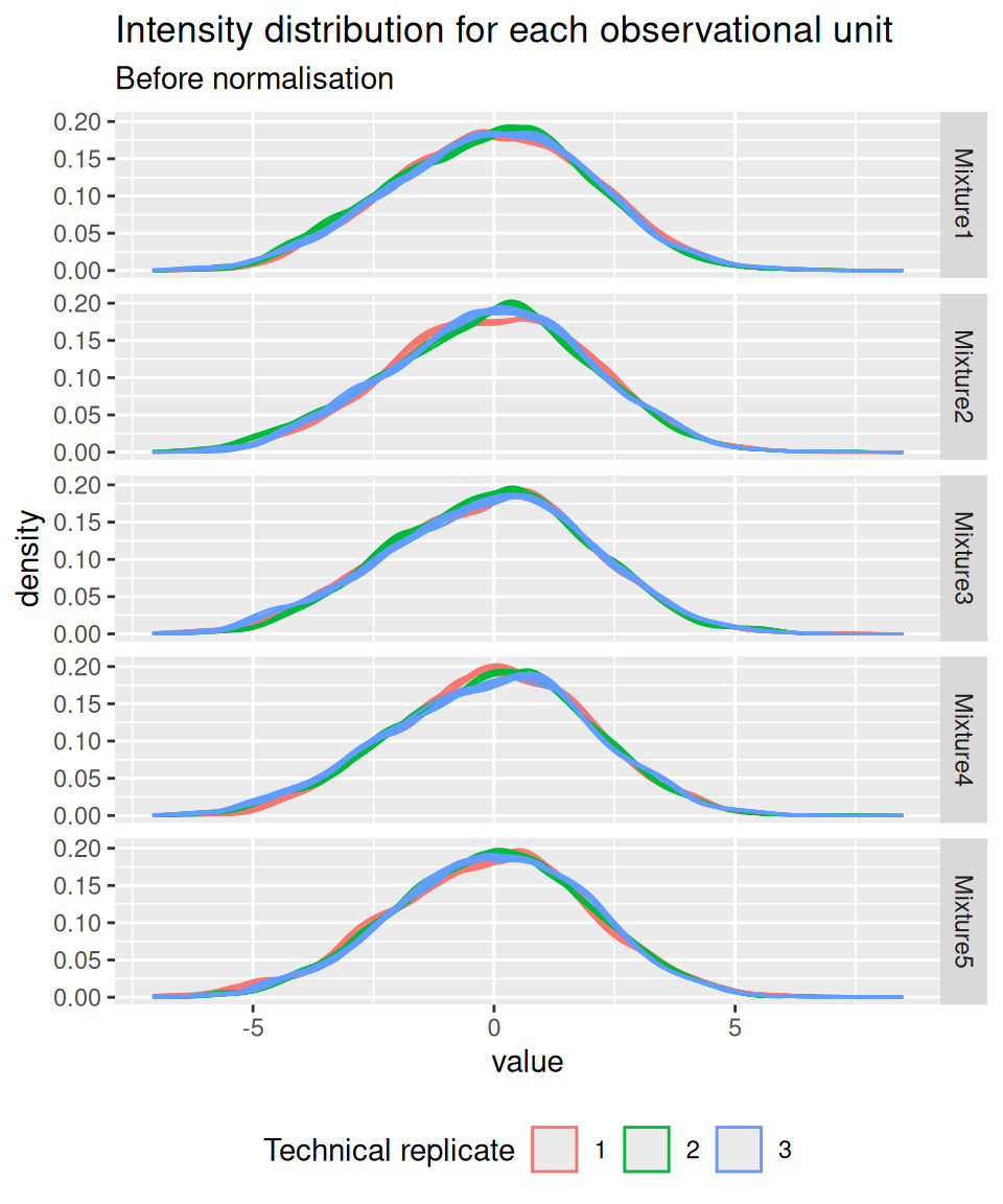
We normalise the data by median centering.
normNames <- paste0(inputNames, "_norm")
spikein <- normalize(
spikein, logNames, name = normNames,
method = "center.median"
)And we confirm that the normalisation resulted in a correct alignment of the intensity distribution across samples.
spikein[, , normNames] |>
longForm(colvars = c("Mixture", "TechRepMixture")) |>
data.frame() |>
ggplot() +
aes(x = value, colour = as.factor(TechRepMixture), group = colname) +
geom_density() +
labs(title = "Intensity distribution for each observational unit",
subtitle = "Before normalisation",
colour = "Technical replicate") +
facet_grid(Mixture ~ .) +
theme(legend.position = "bottom")
Below, we illustrate the challenges of summarising TMT data using one of the UPS proteins in Mixture 1 (separating the data for each technical replicate). We also focus on the 0.125x and the 1x spike-in conditions. We illustrate the different peptide ions on the x axis and plot the log2 normalised intensities across samples on y axis. All the points belonging to the same sample are linked through a grey line.

We see that the same challenges observed for LFQ data also apply to TMT data. Briefly:
Here, we summarise the ion-level data into protein intensities through the median polish approach, which alternately removes the peptide-ions and the sample medians from the data until the summaries stabilise. Removing the peptide-ion medians will solve issue 2. as it removes the ion-specific effects. Using the median instead of the mean will solve issue 5. Note that we perform summarisation for each run separately, hence the ion effect will be different for each run, effectively allowing for a spectrum effect and solving issue 4.
summNames <- paste0(inputNames, "_proteins")
(spikein <- aggregateFeatures(
spikein, i = normNames, name = summNames,
fcol = "Protein.Accessions", fun = MsCoreUtils::medianPolish,
na.rm = TRUE
))## An instance of class QFeatures (type: bulk) with 60 sets:
##
## [1] Mixture1_01: SummarizedExperiment with 1719 rows and 8 columns
## [2] Mixture1_02: SummarizedExperiment with 1722 rows and 8 columns
## [3] Mixture1_03: SummarizedExperiment with 1776 rows and 8 columns
## ...
## [58] Mixture5_01_proteins: SummarizedExperiment with 307 rows and 8 columns
## [59] Mixture5_02_proteins: SummarizedExperiment with 296 rows and 8 columns
## [60] Mixture5_03_proteins: SummarizedExperiment with 299 rows and 8 columns
Up to now, the data from different runs were kept in separate assays.
We can now join the normalised sets into an proteins set
using joinAssays(). Sets are joined by stacking the columns
(samples) in a matrix and rows (features) are matched according to the
row names (i.e. the protein identifiers).
We perform data exploration using MDS.
library("scater")
se <- getWithColData(spikein, "proteins")
se <- runMDS(as(se, "SingleCellExperiment"), exprs_values = 1)
plotMDS(se, colour_by = "Condition") +
plotMDS(se, colour_by = "Run") +
plotMDS(se, colour_by = "Mixture")
There is a strong run-to-run effect, which is partly explained by a mixture effect as the runs from the same mixture tend to be closer than runs from different mixtures. The condition effect is much more subtle to find, probably because we know only a few UPS proteins were spiked in while the majority of the background proteins are unchanged. We can see that normalisation and summarisation alone are not sufficient to correct for these unwanted effects. We will take care of these effects during the data modelling.
Proteomics data contain several sources of variation that need to be accounted for by the model. We will build the model by progressively adding the different sources of variation.
We model the source of variation induced by the experimental treatment of interest as a fixed effect, which we consider non-random, i.e. the treatment effect is assumed to be the same in repeated experiments, but it is unknown and has to be estimated. When modelling a typical label-free experiment at the protein level, the model boils down to a linear model, again we suppress the index for protein:
\[ y_r = \mathbf{x}^T_r \boldsymbol{\beta} + \epsilon_r, \]
with \(y_r\) the \(\log_2\)-normalized protein intensities in run r; \(\mathbf{x}_r\) a vector with the covariate pattern for the sample in run \(r\) encoding the intercept, treatment, potential batch effects and confounders; \(\boldsymbol{\beta}\) the vector of parameters that model the association between the covariates and the outcome; and \(\epsilon_r\) the residuals reflecting variation that is not captured by the fixed effects. Note that \(\mathbf{x}_r\) allows for a flexible parameterization of the treatment beyond a single covariate, i.e. including a 1 for the intercept, continuous and categorical variables as well as their interactions. For all models considered in this work, we assume the residuals to be independent and identically distributed (i.i.d) according to a normal distribution with zero mean and constant variance, i.e. \(\epsilon_{r} \sim N(0,\sigma_\epsilon^2)\), that can differ from protein to protein.
Now we defined a model, we must estimate from the data. Using
msqrob(), the model translates into the following code:
spikein <- msqrob(
spikein, i = "proteins",
formula = ~ Condition ## fixed effect for experimental condition
)This model is however incomplete and relying on its results would lead to incorrect conclusions as we are still missing important source of variation. We did therefore not run the modelling command and will expand the model.
As label-free experiments contain only a single sample per run, run-specific effects will be absorbed in the residuals. However, the data analysis of labeled experiments, e.g. using TMT multiplexing, involving multiple MS runs has to account for run- and label-specific effects, explicitly. If all treatments are present in each run, and if TMT label swaps are performed so as to avoid confounding between label and treatment, then the model parameters can be estimated using fixed label and run effects. Indeed, for these designs run acts as a blocking variable as all treatment effects can be estimated within each run.
However, for more complex designs this is no longer possible and the uncertainty in the estimation of the mean model parameters can involve both within and between TMT label and run variability. For these designs we can resort to mixed models where the label and run effect are modelled using random effects, i.e. they are considered as a random sample from the population of all possible runs and TMT labels, which are assumed to be i.i.d normally distributed with mean 0 and constant variance, \(u_r \sim N(0,\sigma^{2,\text{run}})\) (\(u_{label} \sim N(0,\sigma^{2,\text{label}})\)). The use of random effects thus models the correlation in the data, explicitly. Indeed, protein intensities that are measured within the same run/label will be more similar than protein intensities between runs/labels.
Hence, the model is extended to:
\[ y_{rl} = \mathbf{x}^T_{rl} \boldsymbol{\beta} + u_l^\text{label} + u_r^\text{run} + \epsilon_{rl} \] with \(y_{rl}\) the normalised \(\log_2\) protein intensities in run \(r\) and label \(l\), \(u_l^\text{label}\) the effect introduced by the label \(l\), and \(u_r^\text{run}\) the effect for MS run \(r\).
This translates in the following code:
spikein <- msqrob(
spikein, i = "proteins",
formula = ~ Condition + ## fixed effect for experimental condition
(1 | Label) + ## random effect for label
(1 | Run) ## random effect for MS run
)This model is still incomplete and is no executed as we still need to account that each mixture has been replicated three times.
Some experiments also include technical replication where a TMT mixture can be acquired multiple times. This again will induce correlation. Indeed, protein intensities from the same mixture will be more alike than those of different mixtures. Hence, we also include a random effect to account for this pseudo-replication, i.e. \(u^\text{mix}_m \sim N(0, \sigma^{2,\text{mix}})\). The model thus extends to:
\[ y_{rlm} = \mathbf{x}^T_{rlm} \boldsymbol{\beta} + u_{l}^\text{label} + u_r^\text{run} + u_m^\text{mix} + \epsilon_{rlm} \]
with \(m\) the index for mixture.
The model translates to the following code:
spikein <- msqrob(
spikein, i = "proteins",
formula = ~ Condition + ## fixed effect for experimental condition
(1 | Label) + ## random effect for label
(1 | Run) + ## random effect for MS run
(1 | Mixture) ## random effect for mixture
)This model provides a sensible representation of the sources of variation in the data.
We can now convert the biological question “does the spike-in condition affect the protein intensities?” into a statistical hypothesis. In other words, we need to define the contrast. We plot an overview of the model parameters.
library("ExploreModelMatrix")
vd <- VisualizeDesign(
sampleData = colData(spikein),
designFormula = ~ Condition,
textSizeFitted = 4
)
vd$plotlist## [[1]]

The average difference intensity between the 1x and the 0.5x
conditions is provided by the contrast
Condition1 - Condition0.5.
hypothesis <- "Condition1 - Condition0.5 = 0"
L <- makeContrast(
hypothesis,
parameterNames = c("Condition1", "Condition0.5")
)We test our null hypotheses using hypothesisTest() and
the estimated model stored in proteins.
spikein <- hypothesisTest(spikein, i = "proteins", contrast = L)
(inference <- rowData(spikein[["proteins"]])[, colnames(L)])We generate a volcano plot with all the results for the 1- 0.5x comparison.
inference$Protein <- rownames(inference)
inference$isUps <- grepl("ups", inference$Protein)
ggplot(inference) +
aes(x = logFC,
y = -log10(pval),
color = isUps) +
geom_point() +
geom_hline(yintercept = -log10(inference$pval[which.min(abs(inference$adjPval - 0.05))] )) +
scale_color_manual(
values = c("grey20", "firebrick"), name = "",
labels = c("HeLA background", "UPS standard")
) +
ggtitle("Statistical inference the 1x - 0.5x comparison") 
As this is a spike-in study with known ground truth, we can also plot the log2 fold change distributions against the expected values, in this case 0 for the HeLa proteins and 1 for the UPS standards.
ggplot(inference) +
aes(y = logFC,
x = isUps,
colour = isUps) +
geom_boxplot() +
scale_color_manual(
values = c("grey20", "firebrick"), name = "",
labels = c("HeLA background", "UPS standard")
) +
ggtitle("Distribution of the log2 fold changes")
The estimated log2 fold changes for HeLa proteins are closely distributed around 0, as expected. log2 fold changes for UPS standard proteins are distributed toward 1, but it has been underestimated due to ion suppression effects that are characteristic of data set with high spike-in concentrations.
Let’s repeat this analysis, but on a real-life problem, instead of a synthetic spike-in study.
The data used in this exercise has been published by Plubell et al. (2017) (PXD005953). The objective of the experiment was to explore the impact of low-fat and high-fat diets on the proteomic content of adipose tissue in mice. It also assesses whether the duration of the diet may impact the results. The authors assigned twenty mice into four groups (5 mice per group) based on their diet, either low-fat (LF) or high-fat (HF), and the duration of the diet, which was classified as short (8 weeks) or long (18 weeks). Samples from the epididymal adipose tissue were extracted from each mice. The samples were then randomly distributed across three TMT 10-plex mixtures for analysis. In each mixture, two reference labels were used, each containing pooled samples that included a range of peptides from all the samples. Not all labels were used, leading to an unbalanced design. Each TMT 10-plex mixture was fractionated into nine parts, resulting in a total of 27 MS runs.
Overview of the experimental design. Taken from Plubell et al. 2017.
The data were reanalyzed by Huang et al.
(2020) and have been deposited in the MSV000084264
MASSiVE repository, but we will retrieve the timestamped data from our
Zenodo repository. We
need 2 files: the Skyline identification and quantification table
generated by the authors and the sample annotation files.
library("BiocFileCache")
bfc <- BiocFileCache()
psmFile <- bfcrpath(bfc, "https://zenodo.org/records/14767905/files/mouse_psms.txt?download=1")
annotFile <- bfcrpath(bfc, "https://zenodo.org/records/14767905/files/mouse_annotations.csv?download=1")Let’s prepare the data (same approach as above). We will also subset the data set to reduce computational costs. We here randomly sample 500 proteins from the experiment.
## Reading data
psms <- read.delim(psmFile)
coldata <- read.csv(annotFile)
coldata$Duration <- gsub("_.*", "", coldata$Condition) ## 1.
coldata$Diet <- gsub(".*_", "", coldata$Condition) ## 2.
colnames(coldata)[1] <- "Label" ## 3.
## Subsetting data
proteinIds <- unique(psms$Protein.Accessions)
set.seed(1234)
psms <- psms[psms$Protein.Accessions %in% sample(proteinIds, 500), ]
## Converting data
coldata$runCol <- coldata$Run
coldata$quantCols <- paste0("Abundance..", coldata$Label)
mouse <- readQFeatures(psms, colData = coldata,
quantCols = unique(coldata$quantCols),
runCol = "Spectrum.File", name = "psms")
names(mouse) <- sub("^.*(Mouse.*ACN).*raw", "\\1", names(mouse))We use a data processing workflow very similar to above.
## Encode missing values
mouse <- zeroIsNA(mouse, names(mouse))
## Sample filtering
mouse <- subsetByColData(
mouse, mouse$Condition != "Norm" & mouse$Condition != "Long_M"
)
## PSM filtering
mouse <- filterNA(mouse, names(mouse), pNA = 0.7)
mouse <- filterFeatures(
mouse, ~ Protein.Accessions != "" & ## Remove failed protein inference
!grepl(";", Protein.Accessions)) ## Remove protein groups
for (i in names(mouse)) {
rowdata <- rowData(mouse[[i]])
rowdata$ionID <- paste0(rowdata$Annotated.Sequence, rowdata$Charge)
rowdata$rowSums <- rowSums(assay(mouse[[i]]), na.rm = TRUE)
rowdata <- data.frame(rowdata) |>
group_by(ionID) |>
mutate(psmRank = rank(-rowSums))
rowData(mouse[[i]]) <- DataFrame(rowdata)
}
mouse <- filterFeatures(mouse, ~ psmRank == 1)
## Log transformation
sNames <- names(mouse)
mouse <- logTransform(
mouse, sNames, name = paste0(sNames, "_log"), base = 2
)
## Normalisation
mouse <- normalize(
mouse, paste0(sNames, "_log"), name = paste0(sNames, "_norm"),
method = "center.median"
)
## Protein summarisation
mouse <- aggregateFeatures(
mouse, i = paste0(sNames, "_norm"), name = paste0(sNames, "_proteins"),
fcol = "Protein.Accessions", fun = MsCoreUtils::medianPolish,
na.rm=TRUE
)
## Join sets
mouse <- joinAssays(mouse, paste0(sNames, "_proteins"), "proteins")Starting from the processed proteins set, build a model
accounting for all sources of variation in the experiments (use the
figure shown in the experimental context to guide your decisions), and
allowing you to answer the following questions:
Note that you should use Diet and Duration
as the experimental variables of interest, and you can explore the
available variables for modelling using colData(mouse).
Recall that you can also explore your data using MDS and colour for the
potential sources of variation.
Estimate your model and perform statistical inference using
msqrob2. Each question will require you to test a different
contrast. Don’t forget that the VisualizeDesign() function
can help you with identify the correct combination of parameters to
define your contrast.
The report the results using a volcano plot and a differential analysis table to answer the questions.
Let’s explore the data.
library("scater")
se <- getWithColData(mouse, "proteins") |>
as("SingleCellExperiment") |>
runMDS(exprs_values = 1)We plot the MDS and colour each sample based on different potential sources of variation.
plotMDS(se, colour_by = "Run") + ggtitle("Coloured by Run") +
scale_colour_manual(values = rainbow(27)) +
plotMDS(se, colour_by = "Fraction") + ggtitle("Coloured by Fraction") +
plotMDS(se, colour_by = "BioReplicate") + ggtitle("Coloured by BioReplicate") +
plotMDS(se, colour_by = "Mixture") + ggtitle("Coloured by Mixture") +
plotMDS(se, colour_by = "Diet") + ggtitle("Coloured by Diet") +
plotMDS(se, colour_by = "Duration") + ggtitle("Coloured by Duration") &
theme(legend.position = "none") 
The data exploration leads to several observations:
Data modelling disentangles the different sources of variation, given they are properly defined in the model.
Proteomics data contain several sources of variation that need to be accounted for by the model:
Treatment of interest: we model the source of
variation induced by the experimental treatment of interest as a
fixed effect. Fixed effects are effect that are
considered non-random, i.e. the treatment effect is assumed to be the
same and reproducible across repeated experiments, but it is unknown and
has to be estimated. We will include Diet as a fixed effect
that models the fact that a change in diet type can induce changes in
protein abundance. Similarly, we also include Duration as a
fixed effect to model the change in protein abundance induces by the
diet duration. Finally, we will also include an interaction between the
two variables allowing that the changes in protein abundance induced by
diet type can be different whether the mice were fed for a short or long
duration.
Biological replicate effect: the experiment involves biological replication as the adipose tissue extracts were sampled from 20 mice (5 mice per Diet x Duration combination). Replicate-specific effects occurs due to uncontrollable factors, such as social behavior, feeding behavior, physical activity, occasional injury,… Two mice will never provide exactly the same sample material, even were they genetically identical and manipulated identically. These effects are typically modelled as random effects which are considered as a random sample from the population of all possible mice and are assumed to be i.i.d normally distributed with mean 0 and constant variance, \(u_{mouse} \sim N(0,\sigma^{2,\text{mouse}})\). The use of random effects thus models the correlation in the data, explicitly. We expect that intensities from the same mouse are more alike than intensities between mice.
## [1] 20
## [1] 10
##
## PAMI-176_Mouse_A-J PAMI-176_Mouse_K-T PAMI-194_Mouse_U-Dd
## 54 63 63
## [1] 27
We will model the main effects for Diet and
Duration, and a Diet:Duration interaction, to
account for proteins for which the Diet effect changes
according to Duration, and vice versa, which can be written
as Diet + Duration + Diet:Duration, shortened into
Diet * Duration (recall the heart example in a previous
course). Adding the technical sources of variation, the model
becomes.
model <- ~ Diet * Duration + ## (1) fixed effect for Diet and Duration with interaction
(1 | BioReplicate) + ## (2) random effect for biological replicate (mouse)
(1 | Label) + ## (3) random effect for label
(1 | Mixture) + ## (4) random effect for mixture
(1 | Run) ## (5) random effect for MS runWe estimate the model with msqrob().
Difference between low fat and high fat diet after short duration
We need to convert this question in a combination of the model
parameters. We guide the contrast definition using the
ExploreModelMatrix package. Since we are not interested in
technical effects, we will only focus on the variables of interest, here
Diet * Duration.
library("ExploreModelMatrix")
vd <- VisualizeDesign(
sampleData = colData(mouse),
designFormula = ~ Diet * Duration,
textSizeFitted = 4
)
vd$plotlist[[1]]
Assessing the difference between low-fat and high-fat diets for short
duration boils down to assessing the difference between the
Short_LF and Short_HF. The mean for the short
low-fat diet group is defined by
(Intercept) + DietLF + DurationShort + DietLF:DurationShort.
The mean for the short high-fat diet group is defined by
(Intercept) + DurationShort. The difference between the two
results in the contrast below:
(L <- makeContrast(
"DietLF + DietLF:DurationShort = 0",
parameterNames = c("DietLF", "DietLF:DurationShort")
))## DietLF + DietLF:DurationShort
## DietLF 1
## DietLF:DurationShort 1
Let us retrieve the result table from the rowData. Note
that the model column is named after the column names of the contrast
matrix L.
The table contains the hypothesis testing results for every protein.
We can use the table above directly to build a volcano plot using
ggplot2 functionality.
ggplot(inference) +
aes(x = logFC, y = -log10(pval)) +
geom_hline(yintercept = -log10(inference$pval[which.min(abs(inference$adjPval - 0.05))] )) +
geom_point() +
ggtitle("Statistical inference on differences between LF and HF (short duration)",
paste("Hypothesis test:", colnames(L), "= 0"))
In this example (remember this is a subset of the complete data set), only a few proteins pass the significance threshold of 5% FDR.
Difference between low fat and high fat diet after long duration
Following the same approach as above, the hypothesis test becomes:
L <- makeContrast("DietLF = 0", parameterNames = "DietLF")
mouse <- hypothesisTest(mouse, i = "proteins", L)
inference <- rowData(mouse[["proteins"]])[[colnames(L)]]
head(inference)And we plot the results.
ggplot(inference) +
aes(x = logFC, y = -log10(pval)) +
geom_hline(yintercept = -log10(inference$pval[which.min(abs(inference$adjPval - 0.05))] )) +
geom_point() +
ggtitle("Statistical inference on differences between LF and HF (long duration)",
paste("Hypothesis test:", colnames(L), "= 0"))
Again, only a few proteins come out differentially abundant between the two diets, but after a long diet duration.
Average difference between low fat and high fat diet
One may want to identify the set of proteins that are systematically
differentially abundant between diets, irrespective of the duration. To
answer this question, we want to infer on the average difference between
group LF and group HF. The average low-fat
diet is defined by
((Intercept) + DietLF + DurationShort + DietLF:DurationShort + (Intercept) + DietLF)/2.
The average high-fat diet group is defined by
((Intercept) + DurationShort + (Intercept))/2. The
difference between the two results in the hypothesis test below:
L <- makeContrast(
"DietLF + (DietLF:DurationShort)/2 = 0",
parameterNames = c("DietLF", "DietLF:DurationShort")
)
mouse <- hypothesisTest(mouse, i = "proteins", L)
(inference <- rowData(mouse[["proteins"]])[[colnames(L)]])And we plot the results.
ggplot(inference) +
aes(x = logFC, y = -log10(pval)) +
geom_hline(yintercept = -log10(inference$pval[which.min(abs(inference$adjPval - 0.05))] )) +
geom_point() +
ggtitle("Statistical inference on average difference between LF and HF",
paste("Hypothesis test:", colnames(L), "= 0"))
Interaction: does the diet effect change according to duration?
We will now explore whether the effect of diet on protein abundance
may be affected by duration, i.e. we want to infer on the difference of
differences. The difference between hypothesis 1 and 2 is
(DietLF + DietLF:DurationShort) - (DietLF) and results in
the hypothesis below:
We can proceed with the same statistical pipeline.
L <- makeContrast(
"DietLF:DurationShort = 0",
parameterNames = "DietLF:DurationShort"
)
mouse <- hypothesisTest(mouse, i = "proteins", L)
(inference <- rowData(mouse[["proteins"]])[[colnames(L)]])And we plot the results.
ggplot(inference) +
aes(x = logFC, y = -log10(pval)) +
geom_hline(yintercept = -log10(inference$pval[which.min(abs(inference$adjPval - 0.05))] )) +
geom_point() +
ggtitle("Statistical inference on the effect of duration on the differences between diets",
paste("Hypothesis test:", colnames(L), "= 0"))
With respect to reproducibility, it is highly recommended to include a session info in your script so that readers of your output can see your particular setup of R.
## R version 4.5.1 (2025-06-13)
## Platform: x86_64-pc-linux-gnu
## Running under: Ubuntu 24.04.3 LTS
##
## Matrix products: default
## BLAS: /usr/lib/x86_64-linux-gnu/blas/libblas.so.3.12.0
## LAPACK: /usr/lib/x86_64-linux-gnu/lapack/liblapack.so.3.12.0 LAPACK version 3.12.0
##
## locale:
## [1] LC_CTYPE=en_US.UTF-8 LC_NUMERIC=C
## [3] LC_TIME=en_US.UTF-8 LC_COLLATE=en_US.UTF-8
## [5] LC_MONETARY=en_US.UTF-8 LC_MESSAGES=en_US.UTF-8
## [7] LC_PAPER=en_US.UTF-8 LC_NAME=C
## [9] LC_ADDRESS=C LC_TELEPHONE=C
## [11] LC_MEASUREMENT=en_US.UTF-8 LC_IDENTIFICATION=C
##
## time zone: Europe/Brussels
## tzcode source: system (glibc)
##
## attached base packages:
## [1] stats4 stats graphics grDevices utils datasets methods
## [8] base
##
## other attached packages:
## [1] ExploreModelMatrix_1.21.0 scater_1.37.0
## [3] scuttle_1.19.0 SingleCellExperiment_1.31.0
## [5] BiocFileCache_2.99.0 dbplyr_2.5.0
## [7] BiocParallel_1.43.0 patchwork_1.3.0
## [9] ggplot2_3.5.2 dplyr_1.1.4
## [11] msqrob2_1.17.1 QFeatures_1.19.3
## [13] MultiAssayExperiment_1.35.1 SummarizedExperiment_1.39.0
## [15] Biobase_2.69.0 GenomicRanges_1.61.0
## [17] GenomeInfoDb_1.45.3 IRanges_2.43.0
## [19] S4Vectors_0.47.0 BiocGenerics_0.55.0
## [21] generics_0.1.3 MatrixGenerics_1.21.0
## [23] matrixStats_1.5.0
##
## loaded via a namespace (and not attached):
## [1] RColorBrewer_1.1-3 rstudioapi_0.17.1 jsonlite_2.0.0
## [4] magrittr_2.0.3 ggbeeswarm_0.7.2 farver_2.1.2
## [7] nloptr_2.2.1 rmarkdown_2.29 vctrs_0.6.5
## [10] memoise_2.0.1 minqa_1.2.8 htmltools_0.5.8.1
## [13] S4Arrays_1.9.0 BiocBaseUtils_1.11.0 curl_6.2.2
## [16] BiocNeighbors_2.3.0 SparseArray_1.9.0 sass_0.4.10
## [19] bslib_0.9.0 htmlwidgets_1.6.4 plyr_1.8.9
## [22] httr2_1.1.2 cachem_1.1.0 igraph_2.1.4
## [25] mime_0.13 lifecycle_1.0.4 pkgconfig_2.0.3
## [28] rsvd_1.0.5 Matrix_1.7-4 R6_2.6.1
## [31] fastmap_1.2.0 rbibutils_2.3 shiny_1.10.0
## [34] clue_0.3-66 digest_0.6.37 irlba_2.3.5.1
## [37] RSQLite_2.3.11 beachmat_2.25.0 filelock_1.0.3
## [40] labeling_0.4.3 httr_1.4.7 abind_1.4-8
## [43] compiler_4.5.1 bit64_4.6.0-1 withr_3.0.2
## [46] viridis_0.6.5 DBI_1.2.3 MASS_7.3-65
## [49] rappdirs_0.3.3 DelayedArray_0.35.1 tools_4.5.1
## [52] vipor_0.4.7 beeswarm_0.4.0 httpuv_1.6.16
## [55] glue_1.8.0 nlme_3.1-168 promises_1.3.2
## [58] grid_4.5.1 cluster_2.1.8.1 reshape2_1.4.4
## [61] gtable_0.3.6 tidyr_1.3.1 BiocSingular_1.25.0
## [64] ScaledMatrix_1.17.0 XVector_0.49.0 ggrepel_0.9.6
## [67] pillar_1.10.2 stringr_1.5.1 limma_3.65.0
## [70] later_1.4.2 rintrojs_0.3.4 splines_4.5.1
## [73] lattice_0.22-7 bit_4.6.0 tidyselect_1.2.1
## [76] knitr_1.50 reformulas_0.4.1 gridExtra_2.3
## [79] ProtGenerics_1.41.0 shinydashboard_0.7.3 xfun_0.52
## [82] statmod_1.5.0 DT_0.33 stringi_1.8.7
## [85] UCSC.utils_1.5.0 lazyeval_0.2.2 yaml_2.3.10
## [88] boot_1.3-31 evaluate_1.0.3 codetools_0.2-20
## [91] MsCoreUtils_1.21.0 tibble_3.2.1 cli_3.6.5
## [94] xtable_1.8-4 Rdpack_2.6.4 jquerylib_0.1.4
## [97] Rcpp_1.0.14 png_0.1-8 parallel_4.5.1
## [100] blob_1.2.4 AnnotationFilter_1.33.0 lme4_1.1-37
## [103] viridisLite_0.4.2 scales_1.4.0 purrr_1.0.4
## [106] crayon_1.5.3 rlang_1.1.6 cowplot_1.1.3
## [109] shinyjs_2.1.0