This is part of the online course Proteomics Data Analysis (PDA)
Introduction
Preprocessing
Note, that the R-code is included for learners who are aiming to develop R/markdown scripts to automate their quantitative proteomics data analyses. According to the target audience of the course we either work with a graphical user interface (GUI) in a R/shiny App msqrob2gui (e.g. Proteomics Bioinformatics course of the EBI and the Proteomics Data Analysis course at the Gulbenkian institute) or with R/markdowns scripts (e.g. Bioinformatics Summer School at UCLouvain or the Statistical Genomics Course at Ghent University).

Peptide Characteristics
\(\rightarrow\) Unbalanced pepide identifications across samples and messy data




Same trypsin-digested yeast proteome background in each sample
Trypsin-digested Sigma UPS1 standard: 48 different human proteins spiked in at 5 different concentrations (treatment A-E)
Samples repeatedly run on different instruments in different labs
After MaxQuant search with match between runs option
\(\rightarrow\) vast amount of missingness

QFeatures package that provides the infrastructure to
SummarizedExperiment and MultiAssayExperiment classes.
Conceptual representation of a SummarizedExperiment object. Assays contain information on the measured omics features (rows) for different samples (columns). The rowData contains information on the omics features, the colData contains information on the samples, i.e. experimental design etc.
Assays in a QFeatures object have a hierarchical relation:
Conceptual representation of a QFeatures object and the aggregative relation between different assays.
library(tidyverse)
library(limma)
library(QFeatures)
library(msqrob2)
library(plotly)
library(ggplot2)
peptidesFile <- "https://raw.githubusercontent.com/statOmics/PDA/data/quantification/fullCptacDatasSetNotForTutorial/peptides.txt"ecols <- grep("Intensity\\.", names(read.delim(peptidesFile)))pe <- readQFeatures(
table = peptidesFile,
fnames = 1,
ecol = ecols,
name = "peptideRaw", sep="\t")
rowData(pe[["peptideRaw"]])## DataFrame with 11466 rows and 143 columns
## Sequence N.term.cleavage.window C.term.cleavage.window
## <character> <character> <character>
## AAAAGAGGAGDSGDAVTK AAAAGAGGAG... EHQHDEQKAA... DSGDAVTKIG...
## AAAALAGGK AAAALAGGK QQLSKAAKAA... AAALAGGKKS...
## AAAALAGGKK AAAALAGGKK QQLSKAAKAA... AALAGGKKSK...
## AAADALSDLEIK AAADALSDLE... MPKETPSKAA... ALSDLEIKDS...
## AAADALSDLEIKDSK AAADALSDLE... MPKETPSKAA... DLEIKDSKSN...
## ... ... ... ...
## YYSIYDLGNNAVGLAK YYSIYDLGNN... VGDAFLRKYY... NNAVGLAKAI...
## YYTFNGPNYNENETIR YYTFNGPNYN... FKDGSYPKYY... YNENETIRHI...
## YYTITEVATR YYTITEVATR QEWDINERYY... TITEVATRAK...
## YYTVFDRDNNR YYTVFDRDNN... LGDVFIGRYY... VFDRDNNRVG...
## YYTVFDRDNNRVGFAEAAR YYTVFDRDNN... LGDVFIGRYY... VGFAEAARL_...
## Amino.acid.before First.amino.acid Second.amino.acid
## <character> <character> <character>
## AAAAGAGGAGDSGDAVTK K A A
## AAAALAGGK K A A
## AAAALAGGKK K A A
## AAADALSDLEIK K A A
## AAADALSDLEIKDSK K A A
## ... ... ... ...
## YYSIYDLGNNAVGLAK K Y Y
## YYTFNGPNYNENETIR K Y Y
## YYTITEVATR R Y Y
## YYTVFDRDNNR R Y Y
## YYTVFDRDNNRVGFAEAAR R Y Y
## Second.last.amino.acid Last.amino.acid Amino.acid.after
## <character> <character> <character>
## AAAAGAGGAGDSGDAVTK T K I
## AAAALAGGK G K K
## AAAALAGGKK K K S
## AAADALSDLEIK I K D
## AAADALSDLEIKDSK S K S
## ... ... ... ...
## YYSIYDLGNNAVGLAK A K A
## YYTFNGPNYNENETIR I R H
## YYTITEVATR T R A
## YYTVFDRDNNR N R V
## YYTVFDRDNNRVGFAEAAR A R L
## A.Count R.Count N.Count D.Count C.Count Q.Count
## <integer> <integer> <integer> <integer> <integer> <integer>
## AAAAGAGGAGDSGDAVTK 7 0 0 2 0 0
## AAAALAGGK 5 0 0 0 0 0
## AAAALAGGKK 5 0 0 0 0 0
## AAADALSDLEIK 4 0 0 2 0 0
## AAADALSDLEIKDSK 4 0 0 3 0 0
## ... ... ... ... ... ... ...
## YYSIYDLGNNAVGLAK 2 0 2 1 0 0
## YYTFNGPNYNENETIR 0 1 4 0 0 0
## YYTITEVATR 1 1 0 0 0 0
## YYTVFDRDNNR 0 2 2 2 0 0
## YYTVFDRDNNRVGFAEAAR 3 3 2 2 0 0
## E.Count G.Count H.Count I.Count L.Count K.Count
## <integer> <integer> <integer> <integer> <integer> <integer>
## AAAAGAGGAGDSGDAVTK 0 5 0 0 0 1
## AAAALAGGK 0 2 0 0 1 1
## AAAALAGGKK 0 2 0 0 1 2
## AAADALSDLEIK 1 0 0 1 2 1
## AAADALSDLEIKDSK 1 0 0 1 2 2
## ... ... ... ... ... ... ...
## YYSIYDLGNNAVGLAK 0 2 0 1 2 1
## YYTFNGPNYNENETIR 2 1 0 1 0 0
## YYTITEVATR 1 0 0 1 0 0
## YYTVFDRDNNR 0 0 0 0 0 0
## YYTVFDRDNNRVGFAEAAR 1 1 0 0 0 0
## M.Count F.Count P.Count S.Count T.Count W.Count
## <integer> <integer> <integer> <integer> <integer> <integer>
## AAAAGAGGAGDSGDAVTK 0 0 0 1 1 0
## AAAALAGGK 0 0 0 0 0 0
## AAAALAGGKK 0 0 0 0 0 0
## AAADALSDLEIK 0 0 0 1 0 0
## AAADALSDLEIKDSK 0 0 0 2 0 0
## ... ... ... ... ... ... ...
## YYSIYDLGNNAVGLAK 0 0 0 1 0 0
## YYTFNGPNYNENETIR 0 1 1 0 2 0
## YYTITEVATR 0 0 0 0 3 0
## YYTVFDRDNNR 0 1 0 0 1 0
## YYTVFDRDNNRVGFAEAAR 0 2 0 0 1 0
## Y.Count V.Count U.Count Length Missed.cleavages
## <integer> <integer> <integer> <integer> <integer>
## AAAAGAGGAGDSGDAVTK 0 1 0 18 0
## AAAALAGGK 0 0 0 9 0
## AAAALAGGKK 0 0 0 10 1
## AAADALSDLEIK 0 0 0 12 0
## AAADALSDLEIKDSK 0 0 0 15 1
## ... ... ... ... ... ...
## YYSIYDLGNNAVGLAK 3 1 0 16 0
## YYTFNGPNYNENETIR 3 0 0 16 0
## YYTITEVATR 2 1 0 10 0
## YYTVFDRDNNR 2 1 0 11 1
## YYTVFDRDNNRVGFAEAAR 2 2 0 19 2
## Mass Proteins Leading.razor.protein
## <numeric> <character> <character>
## AAAAGAGGAGDSGDAVTK 1445.675 sp|P38915|... sp|P38915|...
## AAAALAGGK 728.418 sp|Q3E792|... sp|Q3E792|...
## AAAALAGGKK 856.513 sp|Q3E792|... sp|Q3E792|...
## AAADALSDLEIK 1215.635 sp|P09938|... sp|P09938|...
## AAADALSDLEIKDSK 1545.789 sp|P09938|... sp|P09938|...
## ... ... ... ...
## YYSIYDLGNNAVGLAK 1759.88 sp|P07267|... sp|P07267|...
## YYTFNGPNYNENETIR 1993.88 sp|Q00955|... sp|Q00955|...
## YYTITEVATR 1215.61 sp|P38891|... sp|P38891|...
## YYTVFDRDNNR 1461.66 P07339ups|... P07339ups|...
## YYTVFDRDNNRVGFAEAAR 2263.08 P07339ups|... P07339ups|...
## Start.position End.position Unique..Groups.
## <integer> <integer> <character>
## AAAAGAGGAGDSGDAVTK 97 114 yes
## AAAALAGGK 13 21 yes
## AAAALAGGKK 13 22 yes
## AAADALSDLEIK 9 20 yes
## AAADALSDLEIKDSK 9 23 yes
## ... ... ... ...
## YYSIYDLGNNAVGLAK 388 403 yes
## YYTFNGPNYNENETIR 1275 1290 yes
## YYTITEVATR 311 320 yes
## YYTVFDRDNNR 225 235 yes
## YYTVFDRDNNRVGFAEAAR 225 243 yes
## Unique..Proteins. Charges PEP Score
## <character> <character> <numeric> <numeric>
## AAAAGAGGAGDSGDAVTK yes 2 1.1843e-05 82.942
## AAAALAGGK no 2 7.4562e-06 134.810
## AAAALAGGKK no 2 3.3094e-09 143.730
## AAADALSDLEIK yes 2 9.1593e-23 182.230
## AAADALSDLEIKDSK yes 3 1.5319e-04 73.927
## ... ... ... ... ...
## YYSIYDLGNNAVGLAK yes 2 7.7415e-37 174.240
## YYTFNGPNYNENETIR yes 2 4.2208e-21 147.750
## YYTITEVATR yes 2 1.3566e-04 109.160
## YYTVFDRDNNR yes 2 6.1425e-04 110.930
## YYTVFDRDNNRVGFAEAAR yes 3 8.9859e-04 59.728
## Identification.type.6A_1 Identification.type.6A_2
## <character> <character>
## AAAAGAGGAGDSGDAVTK By matchin... By MS/MS
## AAAALAGGK By matchin... By matchin...
## AAAALAGGKK By matchin... By matchin...
## AAADALSDLEIK By MS/MS By MS/MS
## AAADALSDLEIKDSK By matchin... By matchin...
## ... ... ...
## YYSIYDLGNNAVGLAK By matchin... By matchin...
## YYTFNGPNYNENETIR By matchin... By matchin...
## YYTITEVATR By MS/MS By matchin...
## YYTVFDRDNNR By matchin... By matchin...
## YYTVFDRDNNRVGFAEAAR By matchin... By matchin...
## Identification.type.6A_3 Identification.type.6A_4
## <character> <character>
## AAAAGAGGAGDSGDAVTK By matchin... By MS/MS
## AAAALAGGK By matchin... By MS/MS
## AAAALAGGKK By matchin... By MS/MS
## AAADALSDLEIK By matchin... By MS/MS
## AAADALSDLEIKDSK By matchin... By MS/MS
## ... ... ...
## YYSIYDLGNNAVGLAK By matchin... By MS/MS
## YYTFNGPNYNENETIR By matchin... By MS/MS
## YYTITEVATR By matchin... By matchin...
## YYTVFDRDNNR By matchin... By matchin...
## YYTVFDRDNNRVGFAEAAR By matchin... By matchin...
## Identification.type.6A_5 Identification.type.6A_6
## <character> <character>
## AAAAGAGGAGDSGDAVTK By matchin... By matchin...
## AAAALAGGK By matchin... By matchin...
## AAAALAGGKK By matchin... By matchin...
## AAADALSDLEIK By MS/MS By MS/MS
## AAADALSDLEIKDSK By MS/MS By MS/MS
## ... ... ...
## YYSIYDLGNNAVGLAK By MS/MS By MS/MS
## YYTFNGPNYNENETIR By MS/MS By MS/MS
## YYTITEVATR By matchin... By matchin...
## YYTVFDRDNNR By matchin... By matchin...
## YYTVFDRDNNRVGFAEAAR By matchin... By matchin...
## Identification.type.6A_7 Identification.type.6A_8
## <character> <character>
## AAAAGAGGAGDSGDAVTK By MS/MS By MS/MS
## AAAALAGGK By MS/MS By MS/MS
## AAAALAGGKK By MS/MS By MS/MS
## AAADALSDLEIK By MS/MS By matchin...
## AAADALSDLEIKDSK By MS/MS By MS/MS
## ... ... ...
## YYSIYDLGNNAVGLAK By matchin... By matchin...
## YYTFNGPNYNENETIR By matchin... By matchin...
## YYTITEVATR By MS/MS By matchin...
## YYTVFDRDNNR By matchin... By matchin...
## YYTVFDRDNNRVGFAEAAR By matchin... By matchin...
## Identification.type.6A_9 Identification.type.6B_1
## <character> <character>
## AAAAGAGGAGDSGDAVTK By MS/MS By matchin...
## AAAALAGGK By MS/MS By MS/MS
## AAAALAGGKK By MS/MS By matchin...
## AAADALSDLEIK By MS/MS By MS/MS
## AAADALSDLEIKDSK By MS/MS By matchin...
## ... ... ...
## YYSIYDLGNNAVGLAK By matchin... By matchin...
## YYTFNGPNYNENETIR By matchin... By matchin...
## YYTITEVATR By matchin... By MS/MS
## YYTVFDRDNNR By matchin... By matchin...
## YYTVFDRDNNRVGFAEAAR By matchin... By matchin...
## Identification.type.6B_2 Identification.type.6B_3
## <character> <character>
## AAAAGAGGAGDSGDAVTK By matchin... By matchin...
## AAAALAGGK By matchin... By matchin...
## AAAALAGGKK By MS/MS By MS/MS
## AAADALSDLEIK By MS/MS By matchin...
## AAADALSDLEIKDSK By matchin... By matchin...
## ... ... ...
## YYSIYDLGNNAVGLAK By matchin... By matchin...
## YYTFNGPNYNENETIR By matchin... By matchin...
## YYTITEVATR By matchin... By matchin...
## YYTVFDRDNNR By matchin... By matchin...
## YYTVFDRDNNRVGFAEAAR By matchin... By matchin...
## Identification.type.6B_4 Identification.type.6B_5
## <character> <character>
## AAAAGAGGAGDSGDAVTK By matchin... By matchin...
## AAAALAGGK By matchin... By matchin...
## AAAALAGGKK By matchin... By matchin...
## AAADALSDLEIK By MS/MS By MS/MS
## AAADALSDLEIKDSK By MS/MS By MS/MS
## ... ... ...
## YYSIYDLGNNAVGLAK By MS/MS By matchin...
## YYTFNGPNYNENETIR By MS/MS By MS/MS
## YYTITEVATR By MS/MS By MS/MS
## YYTVFDRDNNR By matchin... By matchin...
## YYTVFDRDNNRVGFAEAAR By matchin... By matchin...
## Identification.type.6B_6 Identification.type.6B_7
## <character> <character>
## AAAAGAGGAGDSGDAVTK By matchin... By matchin...
## AAAALAGGK By matchin... By MS/MS
## AAAALAGGKK By matchin... By MS/MS
## AAADALSDLEIK By MS/MS By MS/MS
## AAADALSDLEIKDSK By MS/MS By MS/MS
## ... ... ...
## YYSIYDLGNNAVGLAK By matchin... By matchin...
## YYTFNGPNYNENETIR By MS/MS By matchin...
## YYTITEVATR By matchin... By matchin...
## YYTVFDRDNNR By matchin... By matchin...
## YYTVFDRDNNRVGFAEAAR By matchin... By matchin...
## Identification.type.6B_8 Identification.type.6B_9
## <character> <character>
## AAAAGAGGAGDSGDAVTK By MS/MS By MS/MS
## AAAALAGGK By MS/MS By MS/MS
## AAAALAGGKK By MS/MS By MS/MS
## AAADALSDLEIK By matchin... By matchin...
## AAADALSDLEIKDSK By MS/MS By MS/MS
## ... ... ...
## YYSIYDLGNNAVGLAK By matchin... By matchin...
## YYTFNGPNYNENETIR By matchin... By matchin...
## YYTITEVATR By MS/MS By matchin...
## YYTVFDRDNNR By matchin... By matchin...
## YYTVFDRDNNRVGFAEAAR By matchin... By matchin...
## Identification.type.6C_1 Identification.type.6C_2
## <character> <character>
## AAAAGAGGAGDSGDAVTK By matchin... By matchin...
## AAAALAGGK By matchin... By MS/MS
## AAAALAGGKK By matchin... By MS/MS
## AAADALSDLEIK By MS/MS By matchin...
## AAADALSDLEIKDSK By matchin... By matchin...
## ... ... ...
## YYSIYDLGNNAVGLAK By matchin... By matchin...
## YYTFNGPNYNENETIR By matchin... By matchin...
## YYTITEVATR By matchin... By matchin...
## YYTVFDRDNNR By matchin... By matchin...
## YYTVFDRDNNRVGFAEAAR By matchin... By matchin...
## Identification.type.6C_3 Identification.type.6C_4
## <character> <character>
## AAAAGAGGAGDSGDAVTK By matchin... By matchin...
## AAAALAGGK By matchin... By MS/MS
## AAAALAGGKK By matchin... By MS/MS
## AAADALSDLEIK By MS/MS By MS/MS
## AAADALSDLEIKDSK By matchin... By MS/MS
## ... ... ...
## YYSIYDLGNNAVGLAK By matchin... By MS/MS
## YYTFNGPNYNENETIR By matchin... By MS/MS
## YYTITEVATR By MS/MS By matchin...
## YYTVFDRDNNR By matchin... By matchin...
## YYTVFDRDNNRVGFAEAAR By matchin... By matchin...
## Identification.type.6C_5 Identification.type.6C_6
## <character> <character>
## AAAAGAGGAGDSGDAVTK By MS/MS By matchin...
## AAAALAGGK By matchin... By matchin...
## AAAALAGGKK By matchin... By matchin...
## AAADALSDLEIK By MS/MS By MS/MS
## AAADALSDLEIKDSK By MS/MS By MS/MS
## ... ... ...
## YYSIYDLGNNAVGLAK By MS/MS By MS/MS
## YYTFNGPNYNENETIR By matchin... By matchin...
## YYTITEVATR By matchin... By matchin...
## YYTVFDRDNNR By matchin... By matchin...
## YYTVFDRDNNRVGFAEAAR By matchin... By matchin...
## Identification.type.6C_7 Identification.type.6C_8
## <character> <character>
## AAAAGAGGAGDSGDAVTK By MS/MS By matchin...
## AAAALAGGK By MS/MS By MS/MS
## AAAALAGGKK By MS/MS By MS/MS
## AAADALSDLEIK By matchin... By MS/MS
## AAADALSDLEIKDSK By MS/MS By MS/MS
## ... ... ...
## YYSIYDLGNNAVGLAK By matchin... By matchin...
## YYTFNGPNYNENETIR By matchin... By matchin...
## YYTITEVATR By matchin... By MS/MS
## YYTVFDRDNNR By matchin... By matchin...
## YYTVFDRDNNRVGFAEAAR By matchin... By matchin...
## Identification.type.6C_9 Identification.type.6D_1
## <character> <character>
## AAAAGAGGAGDSGDAVTK By matchin... By matchin...
## AAAALAGGK By MS/MS By matchin...
## AAAALAGGKK By MS/MS By matchin...
## AAADALSDLEIK By MS/MS By MS/MS
## AAADALSDLEIKDSK By MS/MS By MS/MS
## ... ... ...
## YYSIYDLGNNAVGLAK By matchin... By matchin...
## YYTFNGPNYNENETIR By matchin... By matchin...
## YYTITEVATR By MS/MS By matchin...
## YYTVFDRDNNR By matchin... By matchin...
## YYTVFDRDNNRVGFAEAAR By matchin... By matchin...
## Identification.type.6D_2 Identification.type.6D_3
## <character> <character>
## AAAAGAGGAGDSGDAVTK By matchin... By matchin...
## AAAALAGGK By matchin... By matchin...
## AAAALAGGKK By matchin... By matchin...
## AAADALSDLEIK By matchin... By matchin...
## AAADALSDLEIKDSK By MS/MS By matchin...
## ... ... ...
## YYSIYDLGNNAVGLAK By matchin... By matchin...
## YYTFNGPNYNENETIR By matchin... By matchin...
## YYTITEVATR By MS/MS By MS/MS
## YYTVFDRDNNR By matchin... By matchin...
## YYTVFDRDNNRVGFAEAAR By matchin... By matchin...
## Identification.type.6D_4 Identification.type.6D_5
## <character> <character>
## AAAAGAGGAGDSGDAVTK By matchin... By matchin...
## AAAALAGGK By matchin... By matchin...
## AAAALAGGKK By MS/MS By matchin...
## AAADALSDLEIK By MS/MS By MS/MS
## AAADALSDLEIKDSK By MS/MS By MS/MS
## ... ... ...
## YYSIYDLGNNAVGLAK By MS/MS By MS/MS
## YYTFNGPNYNENETIR By MS/MS By MS/MS
## YYTITEVATR By matchin... By matchin...
## YYTVFDRDNNR By matchin... By matchin...
## YYTVFDRDNNRVGFAEAAR By matchin... By matchin...
## Identification.type.6D_6 Identification.type.6D_7
## <character> <character>
## AAAAGAGGAGDSGDAVTK By MS/MS By matchin...
## AAAALAGGK By matchin... By MS/MS
## AAAALAGGKK By matchin... By MS/MS
## AAADALSDLEIK By MS/MS By matchin...
## AAADALSDLEIKDSK By matchin... By MS/MS
## ... ... ...
## YYSIYDLGNNAVGLAK By MS/MS By matchin...
## YYTFNGPNYNENETIR By MS/MS By matchin...
## YYTITEVATR By matchin... By matchin...
## YYTVFDRDNNR By matchin... By MS/MS
## YYTVFDRDNNRVGFAEAAR By matchin... By matchin...
## Identification.type.6D_8 Identification.type.6D_9
## <character> <character>
## AAAAGAGGAGDSGDAVTK By matchin... By matchin...
## AAAALAGGK By MS/MS By MS/MS
## AAAALAGGKK By MS/MS By MS/MS
## AAADALSDLEIK By MS/MS By MS/MS
## AAADALSDLEIKDSK By MS/MS By MS/MS
## ... ... ...
## YYSIYDLGNNAVGLAK By matchin... By matchin...
## YYTFNGPNYNENETIR By matchin... By matchin...
## YYTITEVATR By MS/MS By matchin...
## YYTVFDRDNNR By MS/MS By matchin...
## YYTVFDRDNNRVGFAEAAR By matchin... By matchin...
## Identification.type.6E_1 Identification.type.6E_2
## <character> <character>
## AAAAGAGGAGDSGDAVTK By matchin... By matchin...
## AAAALAGGK By matchin... By matchin...
## AAAALAGGKK By matchin... By matchin...
## AAADALSDLEIK By MS/MS By MS/MS
## AAADALSDLEIKDSK By MS/MS By MS/MS
## ... ... ...
## YYSIYDLGNNAVGLAK By matchin... By matchin...
## YYTFNGPNYNENETIR By matchin... By matchin...
## YYTITEVATR By matchin... By matchin...
## YYTVFDRDNNR By matchin... By matchin...
## YYTVFDRDNNRVGFAEAAR By matchin... By matchin...
## Identification.type.6E_3 Identification.type.6E_4
## <character> <character>
## AAAAGAGGAGDSGDAVTK By matchin... By matchin...
## AAAALAGGK By matchin... By MS/MS
## AAAALAGGKK By matchin... By matchin...
## AAADALSDLEIK By matchin... By MS/MS
## AAADALSDLEIKDSK By MS/MS By matchin...
## ... ... ...
## YYSIYDLGNNAVGLAK By matchin... By MS/MS
## YYTFNGPNYNENETIR By matchin... By MS/MS
## YYTITEVATR By matchin... By matchin...
## YYTVFDRDNNR By matchin... By MS/MS
## YYTVFDRDNNRVGFAEAAR By matchin... By matchin...
## Identification.type.6E_5 Identification.type.6E_6
## <character> <character>
## AAAAGAGGAGDSGDAVTK By matchin... By matchin...
## AAAALAGGK By matchin... By matchin...
## AAAALAGGKK By matchin... By matchin...
## AAADALSDLEIK By MS/MS By matchin...
## AAADALSDLEIKDSK By MS/MS By MS/MS
## ... ... ...
## YYSIYDLGNNAVGLAK By MS/MS By MS/MS
## YYTFNGPNYNENETIR By MS/MS By MS/MS
## YYTITEVATR By matchin... By matchin...
## YYTVFDRDNNR By MS/MS By matchin...
## YYTVFDRDNNRVGFAEAAR By matchin... By MS/MS
## Identification.type.6E_7 Identification.type.6E_8
## <character> <character>
## AAAAGAGGAGDSGDAVTK By matchin... By matchin...
## AAAALAGGK By MS/MS By MS/MS
## AAAALAGGKK By MS/MS By MS/MS
## AAADALSDLEIK By MS/MS By MS/MS
## AAADALSDLEIKDSK By matchin... By MS/MS
## ... ... ...
## YYSIYDLGNNAVGLAK By matchin... By matchin...
## YYTFNGPNYNENETIR By matchin... By matchin...
## YYTITEVATR By matchin... By matchin...
## YYTVFDRDNNR By MS/MS By MS/MS
## YYTVFDRDNNRVGFAEAAR By matchin... By matchin...
## Identification.type.6E_9 Experiment.6A_1 Experiment.6A_2
## <character> <integer> <integer>
## AAAAGAGGAGDSGDAVTK By matchin... NA 1
## AAAALAGGK By MS/MS NA 1
## AAAALAGGKK By MS/MS NA 1
## AAADALSDLEIK By MS/MS 1 1
## AAADALSDLEIKDSK By MS/MS 1 1
## ... ... ... ...
## YYSIYDLGNNAVGLAK By matchin... NA NA
## YYTFNGPNYNENETIR By MS/MS NA NA
## YYTITEVATR By matchin... 1 NA
## YYTVFDRDNNR By MS/MS NA NA
## YYTVFDRDNNRVGFAEAAR By matchin... NA NA
## Experiment.6A_3 Experiment.6A_4 Experiment.6A_5
## <integer> <integer> <integer>
## AAAAGAGGAGDSGDAVTK NA 1 1
## AAAALAGGK 2 1 1
## AAAALAGGKK NA 1 NA
## AAADALSDLEIK 1 1 1
## AAADALSDLEIKDSK NA 1 1
## ... ... ... ...
## YYSIYDLGNNAVGLAK NA 1 1
## YYTFNGPNYNENETIR NA 1 1
## YYTITEVATR 1 NA NA
## YYTVFDRDNNR NA NA NA
## YYTVFDRDNNRVGFAEAAR NA NA NA
## Experiment.6A_6 Experiment.6A_7 Experiment.6A_8
## <integer> <integer> <integer>
## AAAAGAGGAGDSGDAVTK 1 1 1
## AAAALAGGK 1 2 1
## AAAALAGGKK 1 1 1
## AAADALSDLEIK 1 1 1
## AAADALSDLEIKDSK 1 1 1
## ... ... ... ...
## YYSIYDLGNNAVGLAK 1 NA NA
## YYTFNGPNYNENETIR 1 1 NA
## YYTITEVATR 1 1 NA
## YYTVFDRDNNR NA NA NA
## YYTVFDRDNNRVGFAEAAR NA NA NA
## Experiment.6A_9 Experiment.6B_1 Experiment.6B_2
## <integer> <integer> <integer>
## AAAAGAGGAGDSGDAVTK 1 NA NA
## AAAALAGGK 1 1 1
## AAAALAGGKK 1 NA 1
## AAADALSDLEIK 1 1 1
## AAADALSDLEIKDSK 1 NA 1
## ... ... ... ...
## YYSIYDLGNNAVGLAK NA NA NA
## YYTFNGPNYNENETIR 1 NA NA
## YYTITEVATR NA 1 1
## YYTVFDRDNNR NA NA NA
## YYTVFDRDNNRVGFAEAAR NA NA NA
## Experiment.6B_3 Experiment.6B_4 Experiment.6B_5
## <integer> <integer> <integer>
## AAAAGAGGAGDSGDAVTK NA NA 1
## AAAALAGGK 1 2 1
## AAAALAGGKK 1 1 NA
## AAADALSDLEIK 1 1 1
## AAADALSDLEIKDSK NA 1 1
## ... ... ... ...
## YYSIYDLGNNAVGLAK NA 1 1
## YYTFNGPNYNENETIR NA 1 1
## YYTITEVATR 1 1 1
## YYTVFDRDNNR NA NA NA
## YYTVFDRDNNRVGFAEAAR NA NA NA
## Experiment.6B_6 Experiment.6B_7 Experiment.6B_8
## <integer> <integer> <integer>
## AAAAGAGGAGDSGDAVTK 1 NA 1
## AAAALAGGK NA 2 1
## AAAALAGGKK NA 1 1
## AAADALSDLEIK 1 1 1
## AAADALSDLEIKDSK 1 1 1
## ... ... ... ...
## YYSIYDLGNNAVGLAK 1 NA NA
## YYTFNGPNYNENETIR 1 1 NA
## YYTITEVATR 1 NA 1
## YYTVFDRDNNR NA NA NA
## YYTVFDRDNNRVGFAEAAR NA NA NA
## Experiment.6B_9 Experiment.6C_1 Experiment.6C_2
## <integer> <integer> <integer>
## AAAAGAGGAGDSGDAVTK 1 NA NA
## AAAALAGGK 2 NA 1
## AAAALAGGKK 1 NA 1
## AAADALSDLEIK 1 1 1
## AAADALSDLEIKDSK 1 1 1
## ... ... ... ...
## YYSIYDLGNNAVGLAK NA NA NA
## YYTFNGPNYNENETIR NA NA NA
## YYTITEVATR NA 1 1
## YYTVFDRDNNR NA NA NA
## YYTVFDRDNNRVGFAEAAR NA NA NA
## Experiment.6C_3 Experiment.6C_4 Experiment.6C_5
## <integer> <integer> <integer>
## AAAAGAGGAGDSGDAVTK NA 1 1
## AAAALAGGK 2 2 NA
## AAAALAGGKK NA 1 NA
## AAADALSDLEIK 1 1 1
## AAADALSDLEIKDSK 1 1 1
## ... ... ... ...
## YYSIYDLGNNAVGLAK NA 1 1
## YYTFNGPNYNENETIR NA 1 1
## YYTITEVATR 1 1 NA
## YYTVFDRDNNR NA NA NA
## YYTVFDRDNNRVGFAEAAR NA NA NA
## Experiment.6C_6 Experiment.6C_7 Experiment.6C_8
## <integer> <integer> <integer>
## AAAAGAGGAGDSGDAVTK 1 1 1
## AAAALAGGK NA 2 1
## AAAALAGGKK NA 1 1
## AAADALSDLEIK 1 1 1
## AAADALSDLEIKDSK 1 1 1
## ... ... ... ...
## YYSIYDLGNNAVGLAK 1 NA NA
## YYTFNGPNYNENETIR 1 1 1
## YYTITEVATR 1 NA 1
## YYTVFDRDNNR 1 NA 1
## YYTVFDRDNNRVGFAEAAR NA NA NA
## Experiment.6C_9 Experiment.6D_1 Experiment.6D_2
## <integer> <integer> <integer>
## AAAAGAGGAGDSGDAVTK 1 NA NA
## AAAALAGGK 1 NA 1
## AAAALAGGKK 1 NA NA
## AAADALSDLEIK 1 1 1
## AAADALSDLEIKDSK 1 1 1
## ... ... ... ...
## YYSIYDLGNNAVGLAK NA NA NA
## YYTFNGPNYNENETIR 1 NA NA
## YYTITEVATR 1 NA 1
## YYTVFDRDNNR NA NA NA
## YYTVFDRDNNRVGFAEAAR NA NA NA
## Experiment.6D_3 Experiment.6D_4 Experiment.6D_5
## <integer> <integer> <integer>
## AAAAGAGGAGDSGDAVTK NA 1 1
## AAAALAGGK 1 1 1
## AAAALAGGKK NA 1 NA
## AAADALSDLEIK 1 1 1
## AAADALSDLEIKDSK 1 1 1
## ... ... ... ...
## YYSIYDLGNNAVGLAK NA 1 1
## YYTFNGPNYNENETIR NA 1 1
## YYTITEVATR 1 1 1
## YYTVFDRDNNR NA 1 1
## YYTVFDRDNNRVGFAEAAR NA 1 NA
## Experiment.6D_6 Experiment.6D_7 Experiment.6D_8
## <integer> <integer> <integer>
## AAAAGAGGAGDSGDAVTK 1 1 NA
## AAAALAGGK NA 2 1
## AAAALAGGKK NA 1 1
## AAADALSDLEIK 1 1 1
## AAADALSDLEIKDSK 1 1 1
## ... ... ... ...
## YYSIYDLGNNAVGLAK 1 1 NA
## YYTFNGPNYNENETIR 1 1 1
## YYTITEVATR 1 NA 1
## YYTVFDRDNNR 1 1 1
## YYTVFDRDNNRVGFAEAAR NA NA NA
## Experiment.6D_9 Experiment.6E_1 Experiment.6E_2
## <integer> <integer> <integer>
## AAAAGAGGAGDSGDAVTK NA NA 1
## AAAALAGGK 2 NA 1
## AAAALAGGKK 1 NA NA
## AAADALSDLEIK 1 1 1
## AAADALSDLEIKDSK 1 1 1
## ... ... ... ...
## YYSIYDLGNNAVGLAK NA NA NA
## YYTFNGPNYNENETIR 1 NA NA
## YYTITEVATR NA NA 1
## YYTVFDRDNNR 1 1 NA
## YYTVFDRDNNRVGFAEAAR NA NA NA
## Experiment.6E_3 Experiment.6E_4 Experiment.6E_5
## <integer> <integer> <integer>
## AAAAGAGGAGDSGDAVTK NA NA 1
## AAAALAGGK 2 2 1
## AAAALAGGKK NA 1 NA
## AAADALSDLEIK 1 1 1
## AAADALSDLEIKDSK 1 1 1
## ... ... ... ...
## YYSIYDLGNNAVGLAK 1 1 1
## YYTFNGPNYNENETIR NA 1 1
## YYTITEVATR 1 1 1
## YYTVFDRDNNR 1 1 1
## YYTVFDRDNNRVGFAEAAR NA 1 1
## Experiment.6E_6 Experiment.6E_7 Experiment.6E_8
## <integer> <integer> <integer>
## AAAAGAGGAGDSGDAVTK 1 NA NA
## AAAALAGGK NA 2 2
## AAAALAGGKK NA 1 1
## AAADALSDLEIK 1 1 1
## AAADALSDLEIKDSK 1 NA 1
## ... ... ... ...
## YYSIYDLGNNAVGLAK 1 NA NA
## YYTFNGPNYNENETIR 1 1 1
## YYTITEVATR NA NA NA
## YYTVFDRDNNR 1 1 1
## YYTVFDRDNNRVGFAEAAR 1 1 1
## Experiment.6E_9 Intensity Reverse Potential.contaminant
## <integer> <numeric> <character> <character>
## AAAAGAGGAGDSGDAVTK NA 1190800
## AAAALAGGK 1 280990000
## AAAALAGGKK 1 33360000
## AAADALSDLEIK 1 54622000
## AAADALSDLEIKDSK 1 18910000
## ... ... ... ... ...
## YYSIYDLGNNAVGLAK NA 2145900
## YYTFNGPNYNENETIR 1 5608800
## YYTITEVATR NA 13034000
## YYTVFDRDNNR 1 8702500
## YYTVFDRDNNRVGFAEAAR 1 2391100
## id Protein.group.IDs Mod..peptide.IDs Evidence.IDs
## <integer> <character> <character> <character>
## AAAAGAGGAGDSGDAVTK 0 859 0 0;1;2;3;4;...
## AAAALAGGK 1 230 1 24;25;26;2...
## AAAALAGGKK 2 230 2 74;75;76;7...
## AAADALSDLEIK 3 229 3 99;100;101...
## AAADALSDLEIKDSK 4 229 4 144;145;14...
## ... ... ... ... ...
## YYSIYDLGNNAVGLAK 11461 196 12240 331367;331...
## YYTFNGPNYNENETIR 11462 1254 12241 331384;331...
## YYTITEVATR 11463 854 12242 331411;331...
## YYTVFDRDNNR 11464 34 12243 331439;331...
## YYTVFDRDNNRVGFAEAAR 11465 34 12244 331455;331...
## MS.MS.IDs Best.MS.MS Oxidation..M..site.IDs MS.MS.Count
## <character> <integer> <character> <integer>
## AAAAGAGGAGDSGDAVTK 0;1;2;3;4;... 0 10
## AAAALAGGK 10;11;12;1... 21 18
## AAAALAGGKK 30;31;32;3... 31 21
## AAADALSDLEIK 51;52;53;5... 72 29
## AAADALSDLEIKDSK 85;86;87;8... 94 32
## ... ... ... ... ...
## YYSIYDLGNNAVGLAK 169138;169... 169147 13
## YYTFNGPNYNENETIR 169151;169... 169159 14
## YYTITEVATR 169165;169... 169173 12
## YYTVFDRDNNR 169177;169... 169180 7
## YYTVFDRDNNRVGFAEAAR 169184 169184 1
colData(pe)## DataFrame with 45 rows and 0 columns
pe %>% colnames## CharacterList of length 1
## [["peptideRaw"]] Intensity.6A_1 Intensity.6A_2 ... Intensity.6E_9
Note, that the sample names include the spike-in condition.
They also end on a number.
We update the colData with information on the design
colData(pe)$lab <- rep(rep(paste0("lab",1:3),each=3),5) %>% as.factor
colData(pe)$condition <- pe[["peptideRaw"]] %>% colnames %>% substr(12,12) %>% as.factor
colData(pe)$spikeConcentration <- rep(c(A = 0.25, B = 0.74, C = 2.22, D = 6.67, E = 20),each = 9)colData(pe)## DataFrame with 45 rows and 3 columns
## lab condition spikeConcentration
## <factor> <factor> <numeric>
## Intensity.6A_1 lab1 A 0.25
## Intensity.6A_2 lab1 A 0.25
## Intensity.6A_3 lab1 A 0.25
## Intensity.6A_4 lab2 A 0.25
## Intensity.6A_5 lab2 A 0.25
## ... ... ... ...
## Intensity.6E_5 lab2 E 20
## Intensity.6E_6 lab2 E 20
## Intensity.6E_7 lab3 E 20
## Intensity.6E_8 lab3 E 20
## Intensity.6E_9 lab3 E 20
Peptide AALEELVK from spiked-in UPS protein P12081. We only show data from lab1.
subset <- pe["AALEELVK",colData(pe)$lab=="lab1"]
plotWhyLog <- data.frame(concentration = colData(subset)$spikeConcentration,
y = assay(subset[["peptideRaw"]]) %>% c
) %>%
ggplot(aes(concentration, y)) +
geom_point() +
xlab("concentration (fmol/l)") +
ggtitle("peptide AALEELVK in lab1")plotWhyLog
plotLog <- data.frame(concentration = colData(subset)$spikeConcentration,
y = assay(subset[["peptideRaw"]]) %>% c
) %>%
ggplot(aes(concentration, y)) +
geom_point() +
scale_x_continuous(trans='log2') +
scale_y_continuous(trans='log2') +
xlab("concentration (fmol/l)") +
ggtitle("peptide AALEELVK in lab1 with axes on log scale")plotLog
\(\rightarrow\) Differences on a \(\log_2\) scale: \(\log_2\) fold changes
\[ \log_2 B - \log_2 A = \log_2 \frac{B}{A} = \log FC_\text{B - A} \] \[ \begin{array} {l} log_2 FC = 1 \rightarrow FC = 2^1 =2\\ log_2 FC = 2 \rightarrow FC = 2^2 = 4\\ \end{array} \]
rowData(pe[["peptideRaw"]])$nNonZero <- rowSums(assay(pe[["peptideRaw"]]) > 0)NA value rather than 0.pe <- zeroIsNA(pe, "peptideRaw") # convert 0 to NApe <- logTransform(pe, base = 2, i = "peptideRaw", name = "peptideLog")Filtering does not induce bias if the criterion is independent from the downstream data analysis!
In our approach a peptide can map to multiple proteins, as long as there is none of these proteins present in a smaller subgroup.
pe <- filterFeatures(pe, ~ Proteins %in% smallestUniqueGroups(rowData(pe[["peptideLog"]])$Proteins))We now remove the contaminants, peptides that map to decoy sequences, and proteins which were only identified by peptides with modifications.
pe <- filterFeatures(pe,~Reverse != "+")
pe <- filterFeatures(pe,~ Potential.contaminant != "+")We keep peptides that were observed at last twice.
pe <- filterFeatures(pe,~ nNonZero >=2)
nrow(pe[["peptideLog"]])## [1] 10478
We keep 10478 peptides upon filtering.
densityConditionD <- pe[["peptideLog"]][,colData(pe)$condition=="D"] %>%
assay %>%
as.data.frame() %>%
gather(sample, intensity) %>%
mutate(lab = colData(pe)[sample,"lab"]) %>%
ggplot(aes(x=intensity,group=sample,color=lab)) +
geom_density() +
ggtitle("condition D")
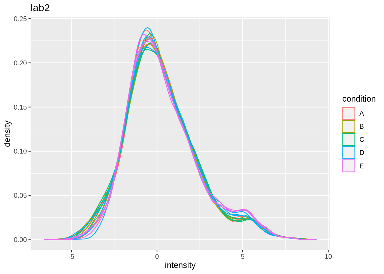
densityLab2 <- pe[["peptideLog"]][,colData(pe)$lab=="lab2"] %>%
assay %>%
as.data.frame() %>%
gather(sample, intensity) %>%
mutate(condition = colData(pe)[sample,"condition"]) %>%
ggplot(aes(x=intensity,group=sample,color=condition)) +
geom_density() +
ggtitle("lab2")densityConditionD## Warning: Removed 39179 rows containing non-finite values (stat_density).

densityLab2## Warning: Removed 44480 rows containing non-finite values (stat_density).
- Even in very clean synthetic dataset (same background, only 48 UPS proteins can be different) the marginal peptide intensity distribution across samples can be quite distinct
\(\rightarrow\) Normalization is needed
Mean is very sensitive to outliers!
\[y_{ip}^\text{norm} = y_{ip} - \hat\mu_i\] with \(\hat\mu_i\) the median intensity over all observed peptides in sample \(i\).
pe <- normalize(pe,
i = "peptideLog",
name = "peptideNorm",
method = "center.median")
densityConditionDNorm <- pe[["peptideNorm"]][,colData(pe)$condition=="D"] %>%
assay %>%
as.data.frame() %>%
gather(sample, intensity) %>%
mutate(lab = colData(pe)[sample,"lab"]) %>%
ggplot(aes(x=intensity,group=sample,color=lab)) +
geom_density() +
ggtitle("condition D")
densityLab2Norm <- pe[["peptideNorm"]][,colData(pe)$lab=="lab2"] %>%
assay %>%
as.data.frame() %>%
gather(sample, intensity) %>%
mutate(condition = colData(pe)[sample,"condition"]) %>%
ggplot(aes(x=intensity,group=sample,color=condition)) +
geom_density() +
ggtitle("lab2")densityConditionDNorm## Warning: Removed 39179 rows containing non-finite values (stat_density).

densityLab2Norm## Warning: Removed 44480 rows containing non-finite values (stat_density).

summaryPlot <- pe[["peptideNorm"]][
rowData(pe[["peptideNorm"]])$Proteins == "P12081ups|SYHC_HUMAN_UPS",
colData(pe)$lab=="lab2"&colData(pe)$condition %in% c("A","E")] %>%
assay %>%
as.data.frame %>%
rownames_to_column(var = "peptide") %>%
gather(sample, intensity, -peptide) %>%
mutate(condition = colData(pe)[sample,"condition"]) %>%
ggplot(aes(x = peptide, y = intensity, color = sample, group = sample, label = condition), show.legend = FALSE) +
geom_line(show.legend = FALSE) +
geom_text(show.legend = FALSE) +
theme_minimal() +
theme(axis.text.x = element_text(angle = 90, vjust = 0.5, hjust = 1)) +
xlab("Peptide") +
ylab("Intensity (log2)")summaryPlot## Warning: Removed 10 row(s) containing missing values (geom_path).
## Warning: Removed 90 rows containing missing values (geom_text).

We observe:
\(\rightarrow\) Summarize all peptide intensities from the same protein in a sample into a single protein expression value
Commonly used methods are
Mean summarization \[ y_{ip}=\beta_i^\text{samp} + \epsilon_{ip} \]
Median summarization
Maxquant’s maxLFQ summarization (in protein groups file)
Model based summarization: \[ y_{ip}=\beta_i^\text{samp} + \beta_p^\text{pep} + \epsilon_{ip} \]
We use the standard sumarization in aggregateFeatures, which is robust model based summarization.
pe <- aggregateFeatures(pe,
i = "peptideNorm",
fcol = "Proteins",
na.rm = TRUE,
name = "protein")## Your quantitative and row data contain missing values. Please read the
## relevant section(s) in the aggregateFeatures manual page regarding the
## effects of missing values on data aggregation.
Other summarization methods can be implemented by using the fun argument in the aggregateFeatures function.
fun = MsCoreUtils::medianPolish() to fits an additive model (two way decomposition) using Tukey’s median polish_ procedure using stats::medpolish()
fun = MsCoreUtils::robustSummary() to calculate a robust aggregation using MASS::rlm() (default)
fun = base::colMeans() to use the mean of each column
fun = matrixStats::colMedians() to use the median of each column
fun = base::colSums() to use the sum of each column
Our R/Bioconductor package msqrob2 can be used in R markdown scripts or with a GUI/shinyApp in the msqrob2gui package.
The GUI is intended as a introduction to the key concepts of proteomics data analysis for users who have no experience in R.
However, learning how to code data analyses in R markdown scripts is key for open en reproducible science and for reporting your proteomics data analyses and interpretation in a reproducible way.
More information on our tools can be found in our papers (L. J. Goeminne, Gevaert, and Clement 2016), (L. J. E. Goeminne et al. 2020) and (Sticker et al. 2020). Please refer to our work when using our tools.
Data infrastructure
Import proteomics data
Preprocessing
Log-transformation
Filtering
Normalisation
Summarization